


2025年8月1日,最高人民法院发布了《最高人民法院关于审理劳动争议案件适用法律问题的解释(二)》(以下简称“《司法解释二》”),并于2025年9月1日正式施行,其中第二十一条废止了原《最高人民法院关于审理劳动争议案件适用法律问题的解释(一)》(以下简称“《司法解释一》”)第三十二条第一款“已经依法享受养老保险待遇或者领取退休金的人员按劳务关系处理”的规定。新规公布后,网上开始传播着“2025年9月1日起,退休返聘将被认定为劳动关系”的言论。那么,《司法解释二》废止了司法解释一中超龄劳动者“劳务关系”的条款,是否意味着超龄劳动者与用人单位之间将是劳动关系了呢?对此,笔者从近期代理的一则案例进行导入,探讨该法律关系及超龄工作人员的权益边界。
一、案件回顾
(一)基本案情
2015年,A某与B公司签订劳动合同,双方自此建立劳动关系。后A某于2020年办理退休手续并开始享受养老待遇,但A某退休后继续在B公司处工作,并与B公司签订了《劳务协议》。后B公司因无法继续经营,于2025年3月宣布解散,并遣散了包括A某在内的全体员工。A某认为B公司应向其支付经济补偿、未休年假折算工资及年终奖,B公司认为A某作为退休返聘人员,不存在经济补偿及未休年假折算工资,劳务协议中也没有约定B公司必须发放年终奖,双方协商无果。
(二)仲裁与诉讼请求
2025 年4月,A某向当地劳动仲裁委申请劳动仲裁,要求B公司支付经济补偿、未休年假折算工资以及年终奖。该劳动仲裁委以A某已享受养老保险待遇、不具备主体资格为由,决定不予受理。随后A某向当地的人民法院提起诉讼,其核心诉求包括:
a) 请求确认其与B公司之间的劳动关系存续至2025年4月;
b) 请求B公司支付终止劳务协议的经济补偿金;
c) 请求B公司支付2024年度年终奖;
d) 请求B公司支付未休法定年假的折算工资。
(三)争议焦点
法院经审理后认为,本案的核心争议在于,A退休后继续提供劳动期间,其与B公司之间究竟属于何种法律关系,以及在此法律关系下,A所主张的各项权益能否获得支持。
(四)裁判观点
2025年10月,即司法解释二正式实施后的一个月,一审法院作出生效判决。对于A某办理退休手续后,与B公司之间为何种法律关系,一审法院认为“A某于2020年8月办理了退休手续,与B公司亦签订了劳务协议,虽然A某仍在B公司工作,但是自A某退休之日起,双方之间已不再属于劳动关系,而是劳务合同关系……”而对于经济补偿、未休年假折算工资、年终奖等主张,一审法院则以劳务协议中是否明确约定为准。
二、律师代理意见
在司法解释一的背景下,享受养老待遇的超龄工作者与用人单位之间是劳务关系,是司法实践的普遍认知,故这本是一起较为简单的案件。但在本案审理过程中,正值司法解释二的公布与正式实施,亦使得该案变得更为复杂和模糊。笔者在对新司法解释以及《国务院关于渐进式延迟法定退休年龄的办法》、人社部《超龄劳动者基本权益保障暂行规定(公开征求意见稿)》等相关政策进行研究解读,以及对本案案情进行综合研判后,向一审法院提交了代理意见,并对本案的核心争议焦点进行了论述。
(一)超龄工作人员与公司之间的法律关系认定
笔者在代理意见中认为,双方自A某办理退休手续之日起与B公司构成劳务关系,而非劳动关系,主要理由基于以下三点:
1. 法定退休年龄作为劳动关系终止节点
A某已于2020年8月办理退休手续,依据《中华人民共和国劳动合同法实施条例》第二十一条“劳动者达到法定退休年龄的,劳动合同终止”的规定,自该日起,A某不再具备建立劳动关系的主体资格。
2. 双方合意确认关系转变
在A某退休后,与B公司签订了《劳务协议》。这一行为被视为对法律关系性质转变的书面确认,明确了双方建立的是劳务合同关系。
3. 无法根据司法解释二认定双方之间是劳动关系
司法解释二虽废止了司法解释一关于领取养老待遇的超龄工作者与用人单位之间为劳务关系的机械认定,但并未规定就一定是劳动关系。而司法解释二的第十六条“用人单位违法解除或者终止劳动合同后,有下列情形之一的,人民法院可以认定为劳动合同法第四十八条规定的“劳动合同已经不能继续履行”:(二)劳动者开始依法享受基本养老保险待遇的;”亦可看出,司法解释二亦认可已经开始享受养老保险待遇的人员无法与用人单位再建立劳动关系。
最终,法院驳回了A某关于确认其在办理退休后与B公司之间存在劳动关系的诉请,最终将双方劳动关系的存续期间严格限定在A某办理退休前。
需要说明的是,本案的裁判观点仍然代表了司法实践中一种长期存在的观点,即“劳务关系说”,本案仅为一个基层法院的个案判决,并不能代表当前司法实践就《劳动争议司法解释二》实施后对于超龄工作人员法律地位认定的决定性态度。
(二)特殊劳动关系的权利义务边界
除劳动/劳务关系的认定外,本案的另一争议焦点是,A某能否参照劳动合同法主张经济补偿、未休年假折算工资。对此,笔者在代理意见中进行了逐一论述,最终一审法院以协议是否明确约定为准,驳回了A某关于经济补偿、未休年假折算工资的诉请。
1. 关于经济补偿
经济补偿金是依据《中华人民共和国劳动合同法》,在劳动合同解除或终止时由用人单位支付给劳动者的法定补偿。A某自办理退休并享受养老待遇后,已经不再具备建立劳动关系的主体资格,故其关于经济补偿的主张,并无法律依据。而《劳务协议》应以《中华人民共和国民法典》的规定来规范,而劳务协议中并未约定解除或终止劳务协议的违约责任,故A某主张经济补偿并无明确的合同约定。
A某关于经济补偿的诉请最终被驳回,这也明确排除了特殊劳动关系下《中华人民共和国劳动合同法》第四十六条、第四十八条等规定的直接适用。
2. 关于未休年休假折算工资
法院指出,A某在2025年度与公司系劳务关系,虽然协议约定了可享受带薪年休假,但对于未休年假的补偿,协议并未约定。因此,基于劳动关系产生的、法定的带薪年休假及其工资报酬的补偿制度,在此并不适用,而是以合同是否明确约定为准。
三、深度剖析:从“身份认定”到“权益保障”的范式转变
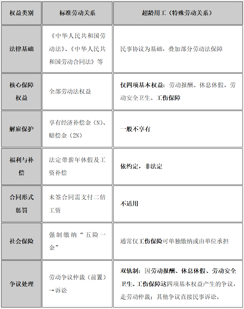
长期以来,认定超龄用工法律关系的核心争议,源于《中华人民共和国劳动合同法》与《中华人民共和国劳动合同法实施条例》的规定冲突,对于劳动关系何时终止之问题形成了不同的认定观点,包括:以“达到退休年龄”为准、以“享受养老保险待遇”为准、以“达到退休年龄”或“享受养老保险待遇”其一为标准。最高法在2021年正式实施的司法解释一中,采纳了第二种观点,认为若超龄工作者已经开始享受养老保险待遇,则属劳务关系,但这种“一刀切”式认定方式,将超龄劳动者粗暴地排除在劳动法律关于劳动者基本权益的保护范围之外。如今,司法解释二废止了司法解释一的一刀切规定,意味着单纯以是否享受养老保险待遇来划分劳动关系与劳务关系的旧有模式已被打破。人民法院在审理超龄劳动者争议案件时,或将一改“全有或全无”的机械式认定,而是具有了更大的裁量空间。
另外,随着2025年1月1日实施的《国务院关于渐进式延迟法定退休年龄的办法》以及2025年7月31日人力资源和社会保障部等五部门发布《超龄劳动者基本权益保障暂行规定(公开征求意见稿)》等政策文件的发布,超龄工作者亦被赋予了特定的劳动法保障条款,如劳动报酬、休息休假、劳动安全卫生及工伤保障等。未来,对于超龄工作人员法律关系的认定问题,或将从纠结于“劳动关系”或“劳务关系”的身份认定,转向直接明确的“权益清单”式保障模式,即在四项基本权益方面参照劳动法,保障劳动者最为核心的生存与安全权益,而在其他方面仍以民事协议为基础,使得超龄劳动者能够得到更平衡、全面、有效地保护。

四、结语
当前,随着司法解释二的出台,有大量观点认为如今超龄工作人员不会再构成劳务关系,而是构成劳动关系或者一种新的劳动形态,未来的焦点将不再是简单的“非此即彼”的身份标签,而是如何在用工协议框架下,确保法律明文规定的四项基本权益得到切实履行,这标志着对超龄工作人员的法律保护,进入了更为务实和精细化的“权益保障”新阶段。
笔者认为:1.对于用人单位与其招用的已经依法享受养老保险待遇或者领取退休金的人员之间,仍可被认定为劳务关系,法院将结合劳务协议的约定条款、超龄工作人员的工作内容、工作状态以及劳动关系与劳务关系转变的过程来综合认定;2.对于已经达到退休年龄但尚未依法享受养老保险待遇或者领取退休金的人员,则会被认定为双方之间存在劳动关系(特殊劳动关系)。
本文作者:申浩律师事务所合伙人胡俊律师、吴乐凯律师、合伙人王源律师


